各位考生:
我院2022年網絡復試考生指南如下,請參考:
1.環境要求
①考生需選擇獨立、環境安靜的房間獨自參加網絡復試,清空復試環境內與復試有關的書籍、物品、人員。復試期間考生需露出雙耳(女生須特別注意,應將頭發扎起或置于耳后),不可佩戴首飾、耳機,復試過程中嚴禁無關人等進入或旁觀。
②考生需保證網絡通暢,有穩定的寬帶、4G網絡和無線網絡。
2.設備要求
①面試設備:1臺筆記本或臺式機(帶攝像頭、麥克風)。
②用于監控面試環境設備:1部手機或筆記本電腦或臺式機(需帶攝像頭、麥克風)、支架等。
復試前注意檢查電源設備,保證設備和手機有充足的電量供應。復試過程中考生需保證手機通話暢通。
3.復試材料準備
身份證原件、準考證;可準備一支筆及一張白紙,是否可以使用需聽從復試小組安排。
4.平臺要求
雙機位視頻監控模式,主機位建議為電腦,從考生正面拍攝,使用騰訊會議;監控機位為手機或電腦,從考生側后方拍攝,使用釘釘平臺。主機位與監控機位擺放保證可360度進行環境監測,遇主機位意外斷網時監控機位。
考生需提前下載、注冊會議平臺,并對設備進行測試,保證音視頻清晰,如攝像頭或音頻效果不佳,則需提前配備外接攝像頭或麥克風。

5.模擬演練
復試前,復試小組將對所有復試考生進行模擬演練,熟悉復試流程,測試設備和網絡狀況。請復試考生務必按要求參加模擬演練。
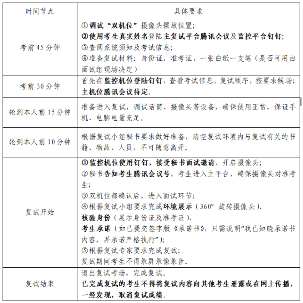
復試當天考生操作流程

網絡復試期間,如發生任何故障及問題,請聽從復試小組安排。
如對網絡復試指南有任何困難及疑問,請盡快聯系學院研究生招生辦公室029-88202276。
附件1:西安電子科技大學網絡遠程復試考場規則
附件2:電子工程學院2022年碩士研究生復試平臺使用手冊
電子工程學院
2022年3月22日