根據學校總體工作部署和《西安電子科技大學關于2021年專業技術職務評審工作安排的通知》(西電人【2021】30號)文件安排,現將2021年電子工程學院專業技術職務評審工作具體事宜安排如下:
一、組織機構
(一)專業技術職務評審領導小組
組長:廖桂生、楊光暐
副組長:梁繼民、劉建鋒、曹靜、鄧成、丁金閃
成員:楊峻瑋、方心、王翰儒
(二)專業技術職務評審監督工作組
組長:楊光暐
副組長:劉建鋒
成員:劉昕雨、杜蘭、傅光、張小苗
(三)專業技術職務評審組
組長: 廖桂生
成員: 不少于11人(校外或院外評委不少于1/3)
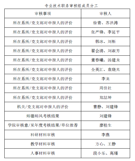
(四)專業技術職務審核組
組長:廖桂生
副組長:劉建鋒、曹靜
組員:徐青、張嚴鋒、韓冰、翟會清、董春曦、全英匯、李龍、周佳社、鄭喆坤、蘇洪濤、李延平、劉淑芳、劉靳、湯建龍、袁曉光、方心、李燕、王靜、段小樂、高瑾
二、評審組織與實施
(一)負責所有申報者的資格審核。
(二)組織推薦評審一般教師系列。
(三)成立學院專業技術職務評審組,負責教師相關系列職稱推薦評審工作。院評審組應不少于11人,其中校外或院外評委不少于1/3,評委原則上應從人事人才評審專家庫抽取,若入庫專家不能適時組成評審組時,選擇本領域具有較高聲譽且具有正高級專業技術職務的專家參加。學院院長應作為固定評委并主持評審會議,學院黨委書記如未被抽做評委時應列席會議,對人才評價過程進行監督。學院推薦評審結果須經學院教授委員會審議,投票數超過2/3者方可推薦至學校/學部進行評審。
(四)組織同行專家,評議申報教師相關系列的副高職稱。
(五)學院推薦評審環節中,當申報人數與指標等額時,則由學校組織評審。
三、網上材料審核
專業技術職務審核組成員按照分工對申報材料(包括附件材料)進行逐條審核,未通過審核的內容,提醒申報者及時對所填相應內容進行修改并重新提交審核。所有內容均通過審核后,方可進入下一環節。

四、評審程序及日程安排
(一)6月2日~7月2日 個人申報
(二)6月27日~7月7日 數據審核
(三)7月7日~7月8日 將《審核表》交至學院辦公室222,同時在申報系統完成在線繳費。
(四)7月9日~7月27日 同行專家評議
(五)8月28日~9月2日 材料公示及復審
(六)9月6日~9月17日 學院組織推薦評審、公示
學院組織一般教師系列職稱推薦評審工作,并對推薦排序評審結果進行公示,公示期不少于5天,公示期間提出實名異議的,由所在單位組織調查并形成意見。學院于9月17日18:00前將《評審結果備案表》報送至人事處師資科。
(七)9月18日~9月30日 學校/學部組織評審、公示。
電子工程學院
2021年7月2日